Multiple myeloma (MM) is a plasma cell malignancy in bone marrow, which often occurs in middle-aged and elderly people and also obese patients. Aging and obesity can lead to the ectopic accumulation of adipocytes in bone marrow, which can cause the change of bone marrow microenvironment. Bone marrow adipocyte (BMA) displays distinct immune regulatory properties rather than provides energy substrates. Despite BMA accounts for 70% of the entire volume of bone marrow microenvironment, while the mechanisms still remain elusive. The present study aims to investigate the precise mechanism of BMA promoting myeloma pathogenesis and new potential therapeutic strategies targeting bone marrow microenvironment.
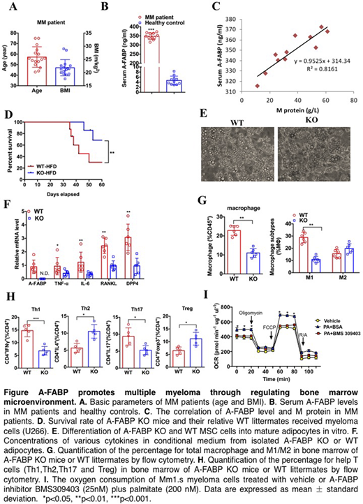
Newly diagnosed MM patients and their relative healthy control in our cancer center were recruited. We found that the quantity of BMA increased significantly in multiple myeloma patients, accompanied with the elevated level of adipocyte fatty acid binding protein (A-FABP) by flow cytometry and immunohistochemistry staining. A-FABP is a fatty acid chaperone, which abundantly expressed in adipocytes, playing a critical role in lipid metabolism and immune response. To further explore the role of A-FABP in the pathogenesis of MM, A-FABP knockout (KO) mice and their wide type (WT) littermates were employed and fed with stand chow or high fat diet (HFD). Tumor burden and MM-related osteolytic lesions were significantly lower in A-FABP KO mice comparing to their WT littermates fed with HFD. It was observed that A-FABP deficiency did not change the content of BMA in bone marrow, but cytokines levels in bone marrow such as TNFα, IL-6, RANKL, DPP4 were significantly reduced. The infiltration and pro-inflammatory polarization (M1/M2) of macrophages (MΦ) decreased significantly. Moreover, A-FABP promotes the expression of Th1 and Th17 cells, while the percentage of Th2 and Treg cells are significantly declined. Furthermore, pharmacological inhibition of A-FABP by administration BMS309403 also alleviates the invasion and metastasis of MM in mouse. In addition, co-culture of myeloma cells with pharmacological inhibition or genetic depletion of A-FABP in adipocytes significantly decreased the uptake of free fatty acid and oxygen consumption of myeloma cells.
In conclusion, A-FABP increased in BMA in response to aging or obesity, remodeled the energy and lipid metabolism of myeloma cells, and manipulated bone marrow microenvironment to a pro-tumor environment, promoting the proliferation and migration of myeloma cells. This study will shed light on the potential of A-FABP specific inhibitor BMS309403 as the therapeutic strategy of multiple myeloma targeting bone marrow microenvironment.
No relevant conflicts of interest to declare.
Author notes
Asterisk with author names denotes non-ASH members.
